Blockchain Cybersecurity
Web App

Work Type
Work Type

Background
Gladius is a company working on incentivized internet security.
During 2018, Kyokan and Pixelmatters led the UX/UI Design, implementation, and integration of Gladius' WebApp.
Below is the result of a few months of work.


Challenge
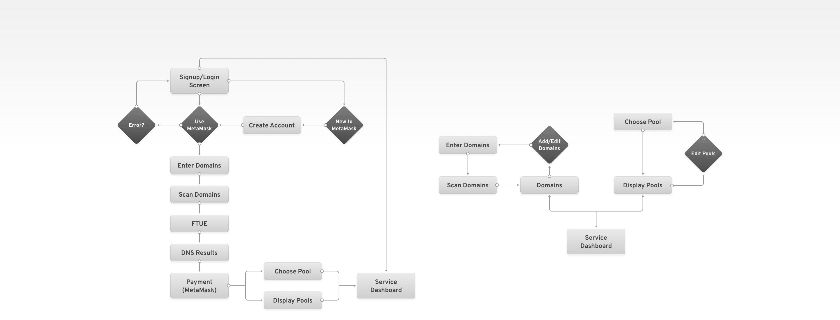
Given the context of the business (crypto and security space) and the complexity of the project itself, we had to break it down and start by doing a navigation map, in order to have a high-level view over the whole platform.


UX process
For this particular project, the Wireframes that can see below were delivered by Gladius team.
We took them and went on to make it beautiful, creating the UI.


Onboarding
It was one of the first pieces to be tackled.
The goal was to make it as seamless as possible, extremely obvious UX-wise but also delightful enough so an immediate connection with the brand and product is made from the first usage.


Integration with Metamask
One unique aspect of this project was integrating the MetaMask wallet and key manager in order to allow users to log in, sign up, and sign transactions on the Ethereum public blockchain. The challenge was to make this as easy to use as possible. By combining our deep experience in digital product design with Kyokan's expertise maintaining MetaMask, we were able to deliver a clean account creation flow for Gladius' users.


Different users
The same foundation that was made for the WebApp was then used to create the Desktop Client. The goal was to design two Electron Apps that would work for various operating systems such as Windows, Mac, and Linux. Each app was targeted for distinct users with different needs.


Making it simple
The ultimate goal was to turn a complex area such as blockchain and cybersecurity into a simple and delightful experience.


Maintaining consistency
Taking into account the existence of distinct apps for different types of users, it was essential to create a Styleguide. This helped ensure consistency across the different experiences created. Ultimately, this sped up the process for our designers, Kyokan's engineers, and Gladius' team.


The result
We were grateful to have had the opportunity to design such interesting Web and Electron Applications. We've found lending our expertise to the crypto industry immensely fascinating, and look forward to being part of the revolutionary changes it will create!







