Food Delivery
Mobile App

Work Type
Work Type
Tech Stack
Tech Stack

Background
SendEAT is a Portuguese platform that delivers food to your door. SendEAT approached Pixelmatters in early 2018, in order to create a mobile experience based on their already existing Website.


—Same screen, a contextualized experience. First: Website on Desktop. Second: iOS App.
Challenge
Food delivery is a trend over the last few years, with big brands entering the game, such as UberEats, or Glovo. Operating in the Portuguese market only, SendEAT knew the path to go: to create an amazing experience that is, at least, as good as these competitors. That's why Pixelmatters was the chosen partner.


Creating the foundation
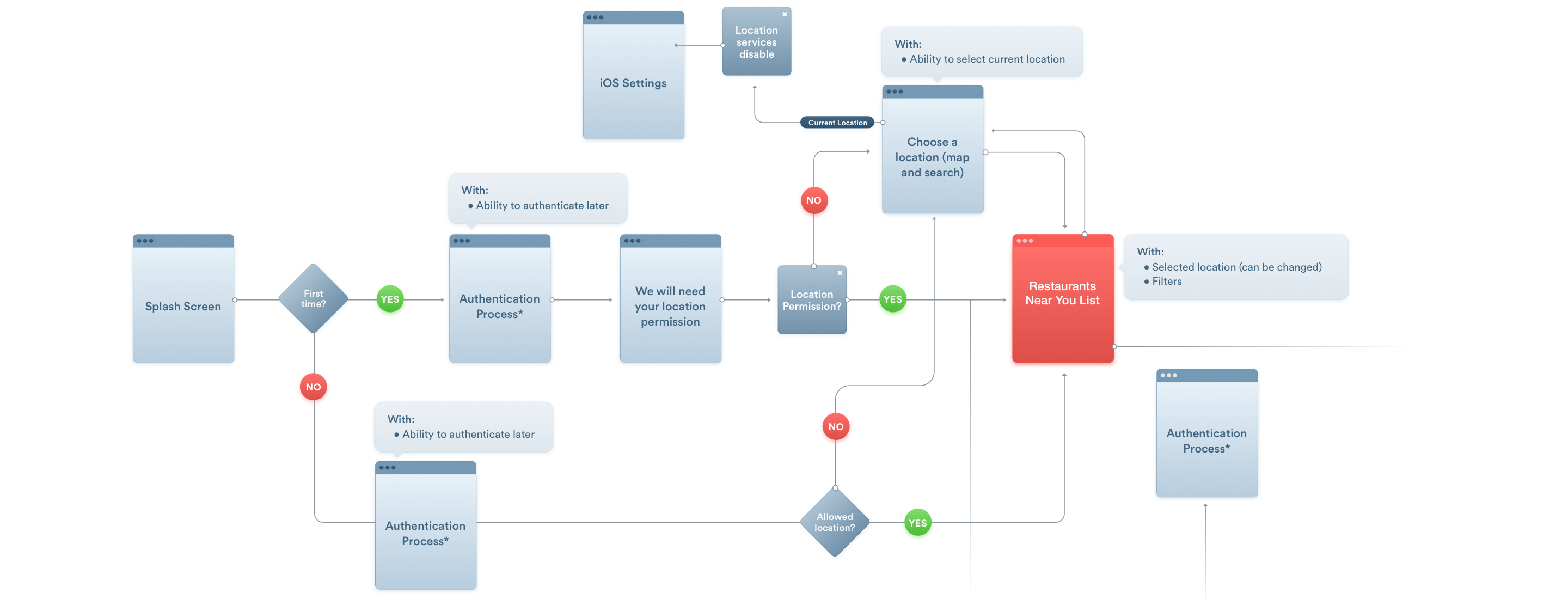
As the App had to be created from scratch, we've started by creating a Flowmap, in order to have a high-level view over the core user flows. This exercise helped, for instance, creating the foundation for an easy checkout flow.


Crafting the UI
Based on the brand guidelines, we went on to create a unique and exceptional experience that delighted users, while still making them "feel at home". We wanted to highlight the great photography SendEat already had, working as a way to invite users to order — after all, everyone "eats with their eyes".


Keeping brand consistency
When this project started, SendEAT was already an established brand, with strict brand guidelines that we had to follow in order to keep things consistent.
With this in mind, a Styleguide was created, using the same styles, fonts, and colors, but with Pixelmatters unique touch, created specifically for the App's purpose.


Building the app
The app was built with a strong foundation that uses some of the latest frameworks out there, like ReactiveKit, a functional and reactive framework, and Moya, an abstract solution for API integration from Alamofire. Other integrations were implemented, like Braintree, used to process payments, and Google Maps, to locate the user and track the orders.


High-quality standards
By using a good architecture like MVVM, refactoring our code using SwiftLint, implementing with the latest version of Swift, and built to be available throughout all devices, we were able to create an App which is fast, lightweight, reliable and user-friendly.


The result
After a few months of Design and Development, we're proud to have helped to ship a solid and scalable App, that apparently users are enjoying as much as we do. SendEAT has currently 4.4 stars on the AppStore.

